
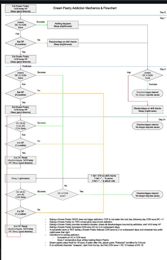
Current DC: 10, days w/o pie 1 §
- If success, no problems right now. (Will have nightmares tonight due to not eating a dream pastry) Next DC is (current - 4).
- Addiction ends at DC 6 (need to resist for 3 days OR just not eat one for 4 days will work too)
- If fail, and no dream pastry nearby, you have disadvantage on skill checks (not attack rolls, just skill checks) and ALSO have nightmares
- Second fail without eating one gives disadvantage on saves
- Third fail without eating one gives disadvantage on attacks
- Fourth fail without eating one doesn’t add anything, but the nightmares are VERY bad that night. Afterwards though you are sober and no longer addicted
- If fail and you DO have a dream pastry, gain 1d10 temp hp and you have good dreams. Next DC is (Current + 4)
- All disadvantages get reset.